设为首页
/
添加收藏
/
返回首页
首页
法院概况
新闻中心
法学园地
法官风采
法苑文化
审务公开
普法天地
专题报道
司法网拍
裁判文书
法律文库
当前位置:
优化法治化营商环境
->
制度规范
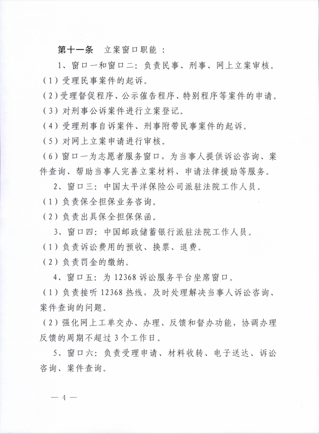
息县人民法院诉讼服务中心工作规范
发布时间:2023-04-25 17:48:10
责任编辑:nll
〖
关闭窗口
〗
最高人民法院
河南省高级人民法院
中国法院网
人民法院报
人民网
新华网
法律资讯网
廉政监督电话:省高院0371-65954110;中院0376-6360034;息县法院0376-6367033
您是第
12952502
位访客
Copyright
©
2026 All right reserved 河南省高级人民法院版权所有
豫ICP备12000402号-2
豫公网安备 41010502004431号